足球直播:中超英超西甲德甲法甲意甲
篮球直播: NBACBANBL韩篮WNBA
CBA发布处罚福建、浙江赛后冲突事件声明
更新时间:2026-01-19 06:03:04

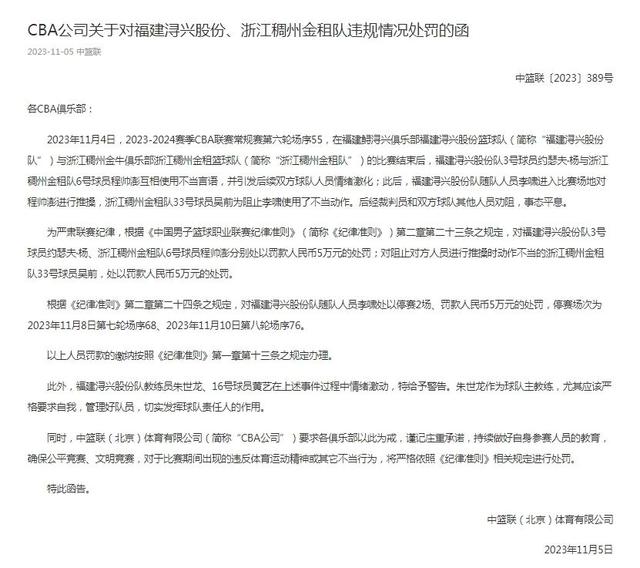
中国篮球协会(CBA)官方昨夜发布了针对福建浙江赛后冲突事件的处罚情况声明。据介绍,福建队球员约瑟夫-杨、浙江队球员程帅澎和吴前分别被罚款5万元,以示对其不当行为的警告和约束。福建队工作人员李啸则被停赛两场,并同时被罚款5万元。福建队主帅朱世龙和球员黄艺则受到了口头警告。
根据CBA公布的赛后冲突事件溯源情况,冲突的导火索被认定是福建队外援约瑟夫-杨和浙江队球员程帅澎之间的言语不当交流。福建队随队人员李啸在情绪激动的情况下推搡了程帅澎,而吴前则在制止冲突时使用了不当动作。
这一份处罚结果显示,福建男篮是冲突中唯一受到禁赛处罚的队伍。而其他涉事球员和教练则没有影响比赛继续进行的处罚。这一处罚的目的在于通过小惩大诫,避免冲突对两队后续比赛成绩的影响,并且防止恩怨的进一步加深和扩大。
国内体育媒体人@付政浩在社交媒体上发文表示,这一处罚成功避免了后续影响的恶化,并且表达了对不当行为的严肃态度。CBA将继续致力于维护比赛场上的秩序和公平竞争,并希望球员、教练、工作人员等各方能以合适的方式处理冲突和摩擦,为中国篮球事业的发展做出积极贡献。
